+7 (926) 655 70 44

+7 (495) 790 72-17
Пн-Пт с 10:30 до 18:30

  • Корзина
  • Вы можете оформить на сайте заказ суммой не менее 15 000 рублей

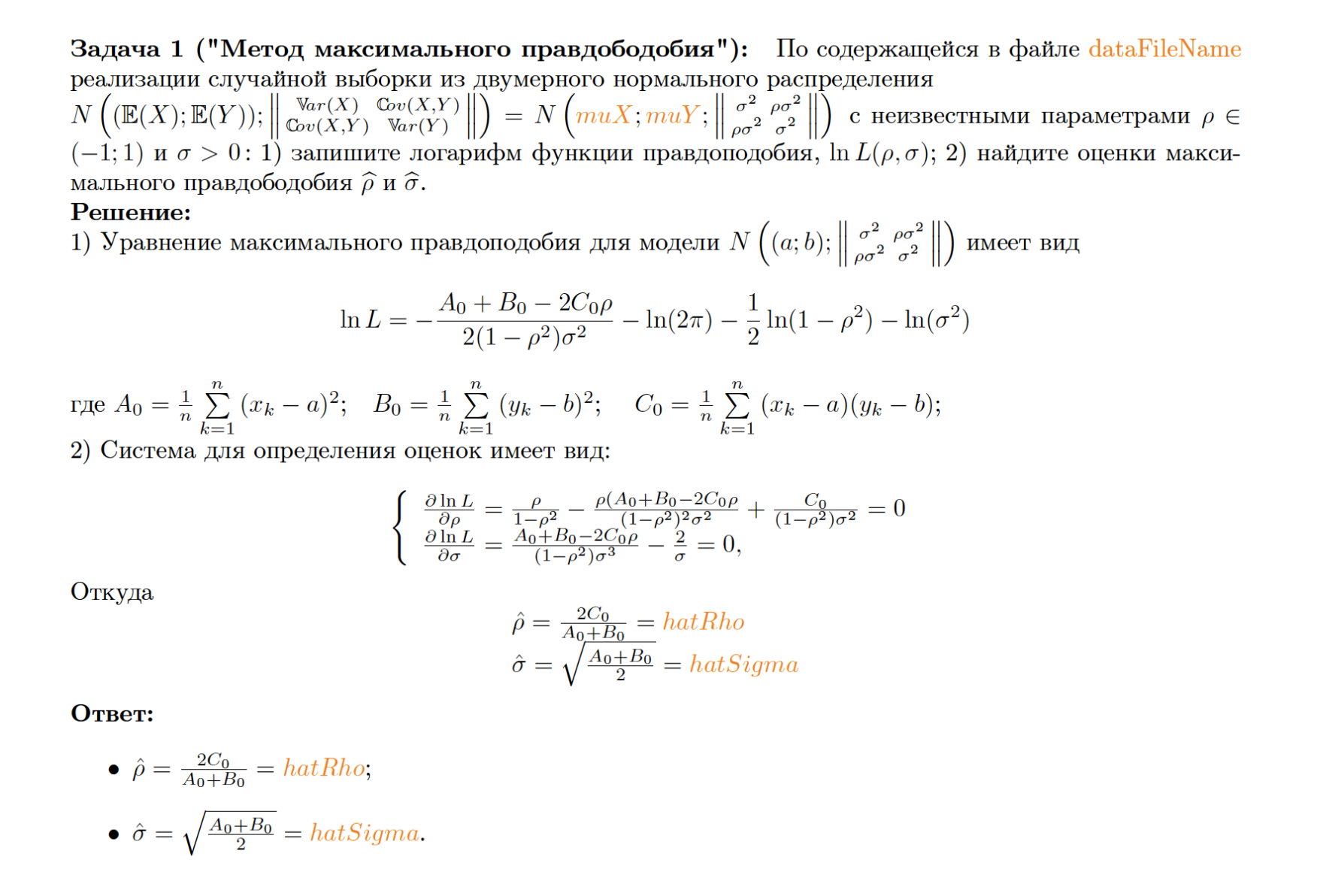
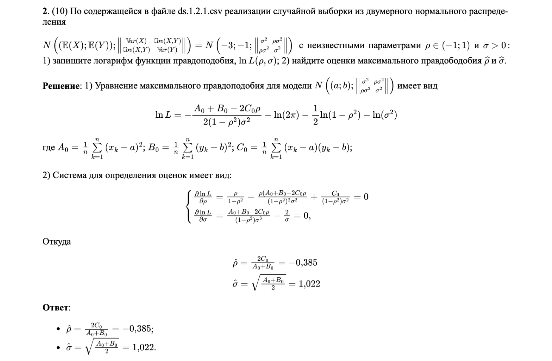
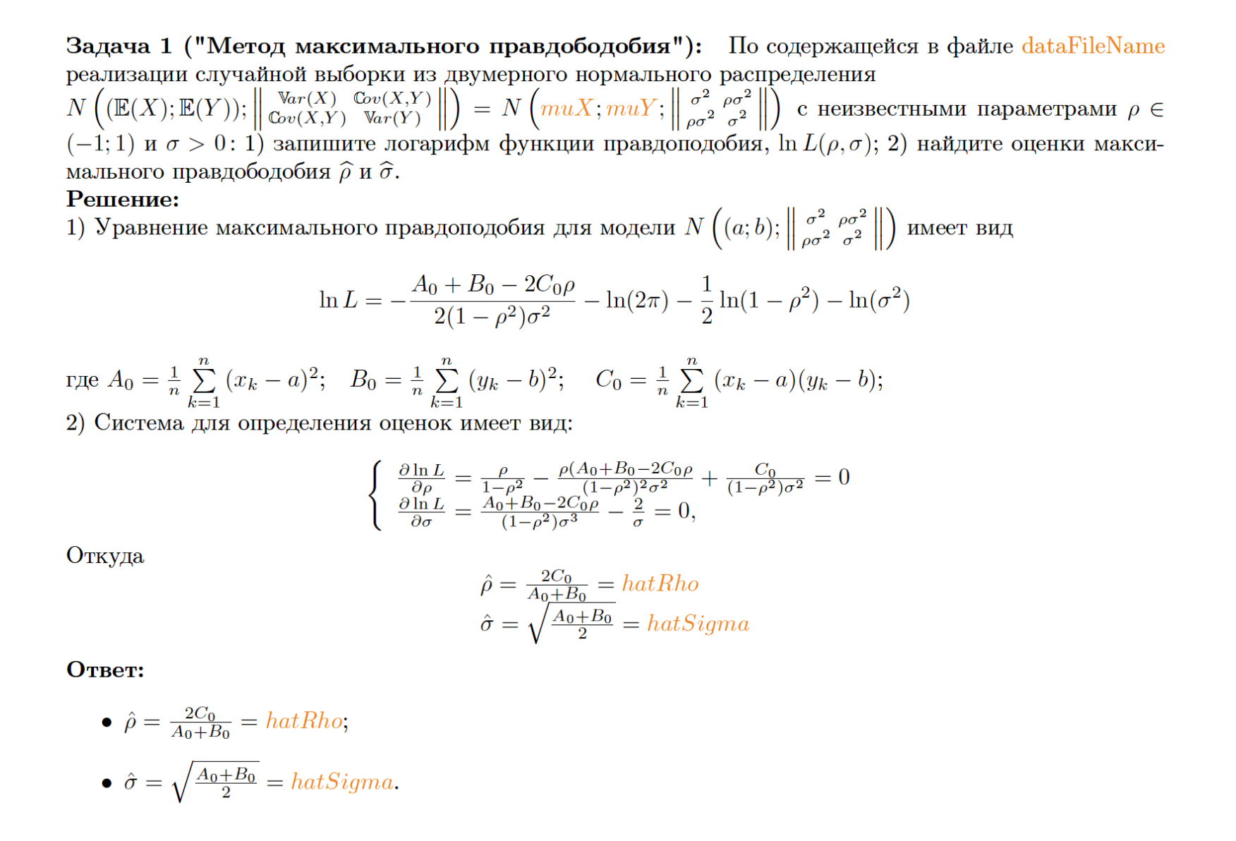
Генератор банка задач для методического сопровождения различных математических дисциплин

Описание:

Программа решает задачу генерации параметризованного банка задач для методического сопровождения различных математических дисциплин в ВУЗе.

В качестве языка разметки используется TeX на базе дистрибутива MiKTeX, а за параметризацию отвечает Python на базе Jupyter Notebook, входящий в Anaconda.

Результатом работы является уникальный банк задач в форматах TeX, HTML, PDF и Moodle XML. В скором времени планируется добавить создание параметризированных интерактивных блокнотов Jupyter для учебного процесса.

Подробнее - https://github.com/artyom-zolotarevskiy/taskgen



Информация о производителе:

Организация РПК "Красиво и Быстро"
Контактные данные zakaz@kb.gifts, +7 (495) 790-72-17
Написать письмо в компанию
Фильтры
Цена,
Количество
Склад